当前位置: 首页 > 产品大全 > 医疗器械网络销售备案与网络技术服务全流程指南

医疗器械网络销售备案与网络技术服务全流程指南

医疗器械网络销售备案与网络技术服务全流程指南

随着电子商务的蓬勃发展,医疗器械网络销售已成为行业重要渠道。为规范市场秩序、保障公众用械安全,从事医疗器械网络销售的企业必须依法进行备案,并确保其网络技术服务符合法规要求。本指南旨在为企业提供清晰、实用的备案与技术服务指引。

一、 法律法规依据
开展医疗器械网络销售,首要依据是《医疗器械监督管理条例》(国务院令第739号)以及国家药品监督管理局发布的《医疗器械网络销售监督管理办法》。相关主体必须严格遵守,确保经营活动的合法性。

二、 备案主体与条件

  1. 备案主体:从事医疗器械网络销售的医疗器械注册人、备案人以及医疗器械生产经营企业。其中,入驻第三方平台的企业,由平台提供者进行备案;通过自建网站开展销售的企业,需自行备案。
  2. 基本条件:
  • 已取得医疗器械生产许可、经营许可或办理备案凭证。
  • 拥有与经营规模相适应的办公场所、数据存储和管理条件。
  • 建立并执行完善的医疗器械质量管理、网络安全管理和交易数据保障制度。

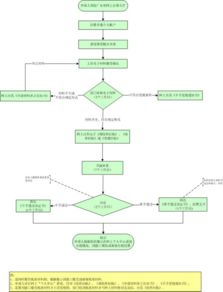
三、 备案办理流程

  1. 信息准备:企业需准备《医疗器械网络销售信息表》、营业执照、医疗器械生产经营资质证明、法定代表人身份证明、网站或网络客户端应用程序域名证书等材料。
  2. 平台填报:登录国家药品监督管理局官方网站的“医疗器械网络交易服务第三方平台备案系统”或企业所在地省级药品监督管理局的相应平台。
  3. 在线提交:如实填写企业信息、网站信息、医疗器械生产经营资质信息等,并上传相关证明材料的扫描件。
  4. 审核与公示:药品监督管理部门对提交材料进行审核。审核通过后,备案信息将在政府网站向社会公开。企业获取备案凭证后,方可正式开展网络销售。

四、 网络技术服务合规要点
网络技术服务是支撑销售活动的基石,必须满足以下核心要求:

  1. 平台功能合规
  • 具备产品信息展示、订单生成、在线支付、交易记录保存等功能。
  • 对入驻企业资质进行严格审查并公示。
  • 建立便捷的消费纠纷处理机制和投诉举报渠道。
  1. 信息展示真实准确:发布的医疗器械产品信息必须与经注册或备案的内容一致,不得含有虚假、夸大宣传。需清晰展示医疗器械注册证或备案凭证编号、生产企业信息等。
  2. 数据安全与记录保存
  • 保障交易数据、个人信息的安全,防止泄露、篡改、丢失。
  • 依法保存医疗器械交易记录、产品信息展示记录等,保存期限不得少于医疗器械有效期后2年,无有效期的不得少于5年。
  1. 配合监管义务:网络技术服务提供者(包括自建网站和第三方平台)有义务配合药品监督管理部门的监督检查,提供相关数据与信息。发现入驻企业违法违规,应立即停止其服务并报告监管部门。

五、 常见注意事项

  • 资质先行:务必先取得线下实体经营的医疗器械生产或经营资质,再进行网络销售备案,顺序不可颠倒。
  • 信息一致:线上备案信息、网站公示信息必须与线下实体资质信息完全一致。
  • 范围限定:网络销售的产品范围不得超出其线下生产经营许可或备案的范围。
  • 动态更新:企业资质、网站信息等发生变更时,应及时在备案系统中更新,确保备案信息的实时准确性。
  • 区分类型:销售第二类、第三类医疗器械必须进行备案;销售第一类医疗器械的企业,虽无需办理经营备案,但若通过网络销售,建议主动了解并遵守平台及地方的特定管理要求。

医疗器械网络销售备案是法定的准入程序,而稳定、合规的网络技术服务是持续经营的保障。企业应牢固树立主体责任意识,将合规要求融入系统设计与日常运营,从而在便捷的数字化营销与严格的医疗器械安全监管之间找到平衡点,实现业务的健康长远发展。


如若转载,请注明出处:http://www.suikequ.com/product/56.html

更新时间:2026-04-20 18:25:39